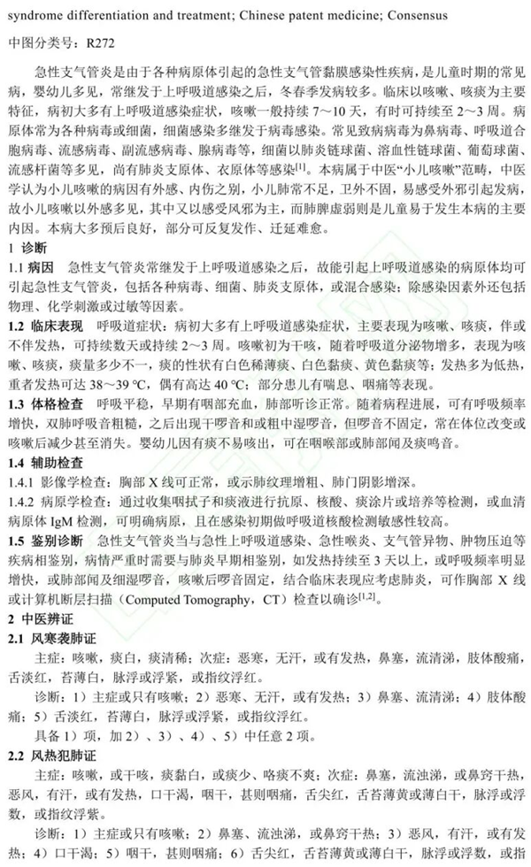
急支糖浆入选《儿童急性支气管炎中西医结合诊治专家共识》
- 网络
- 浏览
- 2025-12-05 14:49
2024年12月,由中国中西医结合学会儿科专业委员会、江苏省中西医结合学会儿科专业委员会牵头,组织学会内中医、西医专家共同编制的《儿童急性支气管炎中西医结合诊治专家共识》正式发布在《世界中医药》杂志,急支糖浆成功入选。
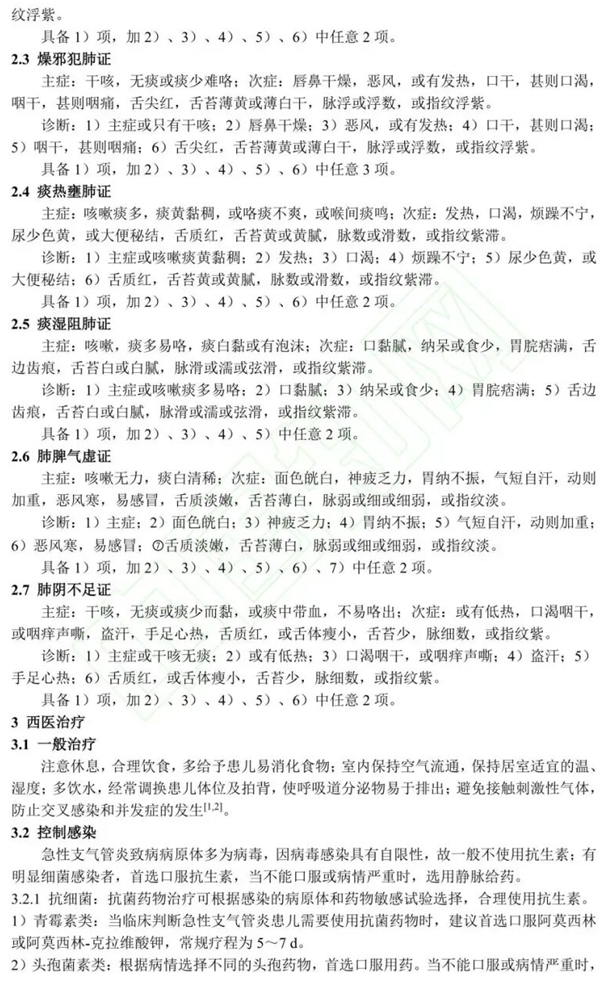
风热犯肺证
治法:疏风清热,宣肺止咳。
方药:桑菊饮加减(《温病条辨》):桑叶、菊花、杏仁、连翘、牛蒡子、前胡、黄芩、薄荷、桔梗、芦根、甘草。
加减:1)头痛、目赤加夏枯草、栀子;2)咳甚加杏仁、枇杷叶;3)咽喉肿痛加射干、青果;4)口渴加天花粉、玄参;5)发热重加生石膏、黄芩、鱼腥草。
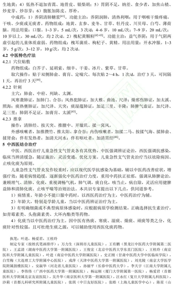
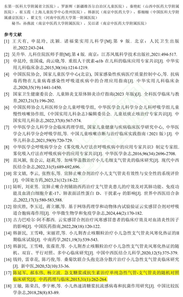
中成药:1)急支糖浆。功能主治:清热化痰,宣肺止咳;用于外感风热所致的咳嗽,症见发热、恶寒、胸膈满闷、咳嗽咽痛;急性支气管炎、慢性支气管炎急性发作见上述证候者。药物组成:鱼腥草、金荞麦、四季青、蜜麻黄、紫菀、前胡、枳壳、甘草。用法用量:口服,儿童 1 岁以内 5 mL/次,1~3 岁 7 mL/次,3~7 岁 10 mL/次,7 岁以上 15 mL/次,3~4次/d。
共识原文










本文地址:http://www.yishengtoutiao.com/caipu/81.html
相关推荐
一周热门
四川川禹科技:以专业团队守护医疗安全,以尖端设备赋能健康未来菜谱1
医护内卷破解!让你不脱产拿硕士学位,实现弯道超车!菜谱2
带状疱疹是身体免疫在预警菜谱3- 菜谱三位顶尖专家共话烟雾病:从流行病学到个体化治疗
- 菜谱三位顶尖专家共话烟雾病:从流行病学到个体化治疗
- 菜谱儿童反复呼吸道感染,为什么?
- 菜谱中医传人李春江:以烧伤良药践行医者使命的党员先锋
- 菜谱带状疱疹是身体免疫在预警
- 菜谱普通医生一辈子能存多少钱?答案出乎意料!
- 菜谱儿童反复呼吸道感染,为什么?
- 菜谱深圳永福医院:蛋白尿应该如何进行治疗
- 菜谱医护内卷破解!让你不脱产拿硕士学位,实现弯道超车!
- 菜谱口干舌燥总想喝水却又夜尿多?左归丸+右归丸“阴阳同补”来调理
- 菜谱四川川禹科技:以专业团队守护医疗安全,以尖端设备赋能健康未来
- 菜谱失眠≠熬夜!李氏医学探索揭秘:70%抑郁患者都有睡眠困扰





